現代社會科技飛速發展,人們生活娛樂的視聽設備也不斷更新換代,早期的傳統模擬電視逐漸退出歷史舞臺。依托電視終端提供綜合信息業務的家電設備,使用戶能在現有電視機上觀看數字電視節目,并可通過網絡進行交互式數字化娛樂、教育和商業化活動的機頂盒也漸漸進入每戶家庭。早期機頂盒由于采用的是內置電源,機頂盒的設計相對體積較大;一般機頂盒容易壞的地方就是電源供給部分,由于電源內置導致用戶更換不方便,維修成本較高。
一、機頂盒電源適配器設計思路
機頂盒(Set Top Box ),從廣義上說,凡是與電視機連接的網絡終端設備都可稱之為機頂盒。基于有線電視網絡的模擬頻道增補器、模擬頻道解碼器,到將電話線與電視機連接在一起的“維拉斯”上網機頂盒、數字衛星的綜合接收解碼器(IRD)、數字地面機頂盒以及有線電視數字機頂盒都可稱為機頂盒。從狹義上說,如果只說數字設備的話,按標準分為數字衛星機頂盒(DVB-S)、歐標數字地面機頂盒(DVB-T)、國標數字地面機頂盒(DMB-TH)、有線電視數字機頂盒(DVB-C)。按照功能來分的話,可以分為單向機頂盒、雙向機頂盒、IPTV機頂盒。由于機頂盒類型的不同,導致機頂盒需求的輸入電壓和電流不一樣,為此,我們選擇功率適中的設計,盡量能滿足大多數機頂盒要求的輸入功率參數。該機頂盒電源適配器整體外形精巧美觀,覆蓋10-20W的功率要求。

二.機頂盒電源適配器設計要求
1)設計輸入要求
1 寬電壓輸入AC100-240V 47-63Hz;
2 輸出額定負載DC12V/1A;
3 符合UL、GS、3C等安規認證要求;
4 符合歐洲能效要求;
5 使用壽命長;
6 體積小,插墻式。
2)電路部分設計要求
1 為了使外觀整體精致設計小巧,我們采用PWM和開關MOS管集成在一起的***芯片;
2 主控PWM集成塊內置750V高壓功率開關;
3 IC內置能效處理控制,待機功耗小于0.30W;
4 IC內置過載與過溫度保護功能;
5 IC內置***溫度補償,***逐周期電流控制;
6 IC內置自適應頻率回轉設計,EMI干擾小;
7 IC內置高轉換效率,滿足能源之星2.0要求;
8 輸出端采用高頻適用的低內阻電解電容,使輸出端紋波噪聲很低;
9 電源的所有元器件都選用品牌供應商,以滿足適配器平均壽命設計要求(MTBF):30000小時。
3)機頂盒電源適配器設計方案
1 用于給機頂盒提供供電電源,電源質量的好壞和產品的穩定性關系到整個機頂盒的穩定性和使用壽命,我們選用的芯片,其內置MOS管耐壓高達750V,可滿足要求;
2 主控PWM芯片內置高壓啟動,啟動速度快;
3 主控IC充分考慮能效處理,***待機功耗不超過0.3W;
4 PCB的設計和布局充分考慮EMC和安規要求。輸入和輸出端都加濾波線圈,濾除內外EMI干擾,為充分考慮安全,電源初次級采用光耦完全隔離;
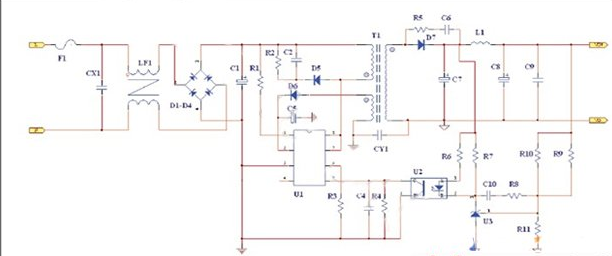
5 方案架構圖:
 
  
4)機頂盒電源適配器外型尺寸要求
采用外觀精巧的流線型設計,整體尺寸規格為:76.5*43*36mm 。
三、機頂盒電源適配器原理圖

下一篇: 壓力校驗儀測試電源適配器的工作原理